Data Flow Diagram Peminjaman Buku Perpustakaan

Admin mengumpulkan data tentang Data Flow Diagram Peminjaman Buku Perpustakaan.

Dfd Level 0 Perpustakaan Related Keywords Suggestions

Master Diagram Dfd Sistem Perpustakaan Di Instansi Atau

Sistem Informasi Peminjaman Buku Studi Kasus Perpustakaan

Sistem Informasi Perpustakaan Pada Smp Negeri 52 Bandung

My Blog Tugas 2

Kelompok 4 Sisber Data Flow Diagram Perpustakaan

Dfd Sistem Perpustakaan Citrafarhatihubbillah

Sistem Informasi Peminjaman Buku Studi Kasus Perpustakaan

Laporan Perancangan Sistem

Data Flow Diagram Pembelian Dan Peminjaman Buku Sistem Operasi

Desain Sistem Informasi Anggota Dan Pengenal Buku

Berikut yang dapat admin bagikan terkait data flow diagram peminjaman buku perpustakaan. Admin blog Berbagi Data Penting 2019 juga mengumpulkan gambar-gambar lainnya terkait data flow diagram peminjaman buku perpustakaan dibawah ini.

Membuat Dfd Untuk Sistem Peminjaman Dan Pengembalian Buku

4 Layanan Pinjam Buku E Standar Prosedur Operasi Chm K

Membuat Dfd Untuk Sistem Peminjaman Dan Pengembalian Buku

Lail Yusuf Analisa Data Flow Diagram Perpustakaan

1 Sistem Informasi Perpustakaan Pada Sekolah Sma Smk Mandiri

Context Diagram Data Flow Diagram Ppt Download

Sistem Informasi Perpustakaan Berbasis Website Pada Sma

Data Flow Diagram Dan Data Dictionary

Master Diagram Dfd Sistem Perpustakaan Di Instansi Atau

Data Flow Diagram Book Ppt Download

Tugas Sistem Basis Data

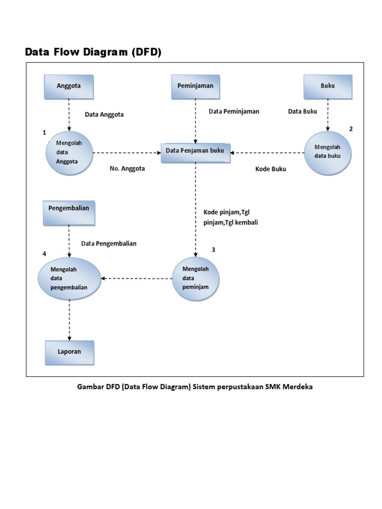
Itulah gambar-gambar yang dapat kami kumpulkan mengenai data flow diagram peminjaman buku perpustakaan. Terima kasih telah mengunjungi blog Berbagi Data Penting 2019.


Comments

Popular posts from this blog

Mencari Data Diri Orang Lewat Internet

The Boot Configuration Data For Your Pc Is Missing Or Contains Errors Boot Bcd

Perusahaan Data Center Terbesar Di Indonesia

Data Recovery Recuva Software Free Download